首页
高考志愿
志愿填报指南
历年分数线
各省本科分数
专业分数线
预科分数
军校分数线
国家专项
地方专项
高校专项
艺术类分数
体育类分数线
招生政策
公费师范
定向军士
招生计划
高考题库
高考提分
高考作文
专科分数
单招分数
专科分数
考研
当前位置:
首页
>
单招分数线
>正文
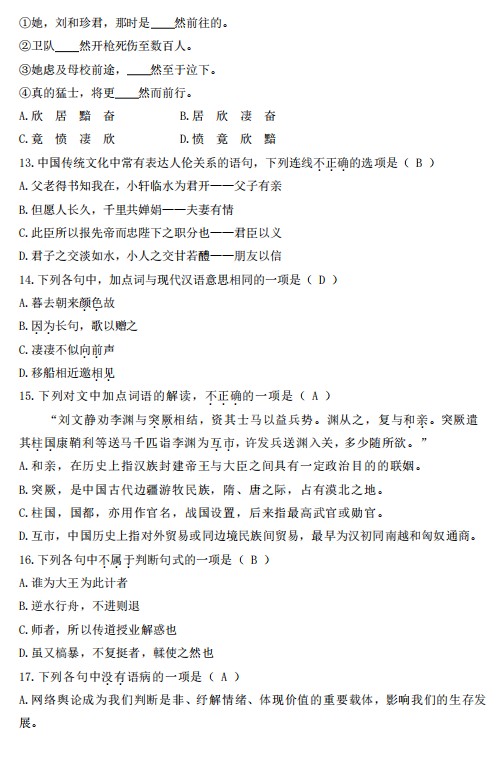
辽宁金融职业学院2025年单招语文考试题及答案(含下载地址)
编辑:赵雪老师 校对:周涛老师
2025-08-27 04:49:00
辽宁金融职业学院2025年单招语文考试题及答案
辽宁金融职业学院2025单独招生考试题库普通类-语文.pdf
推荐阅读
淮南职业技术学院2025年分类考试招生分数线(含递补录取)
2025/8/24 8:46:00
安徽国际商务职业学院2025分类考试单招分数线
2025/8/27 1:31:00
2025宝鸡职业技术学院分数线(含农村医学生和单招)
2025/8/13 18:39:00
2025长沙航空职业技术学院单招分数线(含社会考生、中职生)
2025/7/28 0:58:00
2025湖南大众传媒职业学院单招分数线(含应届普高、中职)
2025/7/30 2:47:00
原创推荐
2025年湖南农业大学职高对口分数线 招生221人
2026福耀科技大学和普通985大学该怎么选择?高分考生要关注
哈尔滨工程大学2025各省录取分数线及位次分析(国防七子、211、双一流)
中南大学2025录取分数线(最低分汇总)附招生计划下载
兵工七子包括哪些大学?2025各省分数位次,2026 报考参考
国防七子包括哪些大学?2025年各省录取分数线与位次,2026考生报考必读
哈尔滨工业大学2025强基计划分数线 附报考条件
2026北京多少分能考上北京协和医学院?冷门专业570左右
北京考生2026多少分能报考北京理工大学?650-660分较稳妥
北京理工大学2025强基计划分数线 附报考条件
专题推荐
民办大学
一分一段表
国际本科
出国留学
军校分数线
对口招生
关于我们
-
联系我们
| 版权所有 © 高考数据网
湘ICP备2021006809号-3
| 增值电信业务经营许可证:湘B2-20240215
声明:本网站尊重并保护知识产权,分数线数据是根据各高校及省教育考试院官方信息整理。由于本站是一个信息分享及获取的平台,不确保部分用户上传及转载资料的来源及知识产权归属。如您发现相关资料侵犯您的合法权益,请联系我们核实后将及时进行处理。